LDRライトセンサー Digilent 計測プラットフォームを使用した電圧による光強度測定ケーススタディ
1.概要
概要:本ケーススタディでは、計測とセンサーベースのデータ収集における基礎概念を紹介します。Analog Discovery 製品ライン(AD3 または AD Studio / Studio MAX、以下「デバイス」)を使用して、LDR から電圧値を読み取ることで光強度を計測するシンプルなインタラクティブプログラムの構築手順を、ステップごとに説明します。本ケーススタディでは、NI LabVIEW と連携したオシロスコープを活用し、光強度と電圧の関係をリアルタイムで読み取り・可視化します(WaveForms ソフトウェア使用)。
学習目標
- LDR センサーの動作原理を理解する
- 照度変化に伴う分圧回路の動作を分析する
- Digilent デバイスの電源および各アナログ入力チャンネルを設定する
- リアルタイム電圧信号を取得・可視化する
- 計測結果とセンサー特性を読み解く
ソフトウェア・ハードウェア要件
| ソフトウェア | バージョン |
|---|---|
| Digilent WaveForms(Runtime + SDK) | 最新版(64ビット) |
| NI LabVIEW | 2025 64ビット |
| WaveForms Toolkit for LabVIEW | 最新版 |
| ハードウェア(Digilent Analog Discovery 製品ライン) | 数量* |
| オプション1:Digilent Analog Discovery 3 | 1 |
| オプション2:Digilent Analog Discovery Studio | 1 |
| オプション3:Digilent Analog Discovery Studio MAX | 1 |
| 部品リスト | 数量* |
| キャンバスブレッドボード | 1 |
| LDR(公称値 ≈10 kΩ) | 1 |
| 抵抗 10 kΩ | 1 |
| LED(5mm、2〜2.5V)※1 | 1 |
| 抵抗 220 Ω | 1 |
| ジャンパーワイヤ | – |
| BNC-BNCケーブル ※2 | 1 |
※1 LEDは電流制限抵抗(220 Ω)とともに回路に追加することで、実験中の光強度変化を視覚的に確認できます(任意)。
※2 BNCケーブルは Analog Discovery Studio MAX 使用時のみ必要です。
2.ハードウェアのセットアップ
本セクションでは、ケーススタディに使用する Digilent Analog Discovery 製品ラインのハードウェアセットアップを説明します。計測回路を組み立てる前に、各デバイスのピン配置と利用可能な接続を理解しておくことが重要です。下記にDigilent Analog Discovery 製品ラインの各デバイスのピン配置と計装機能を示します。
各デバイスの計装機能:

Analog Discovery 3:
電源、ロジックアナライザ・パターンジェネレータ、トリガ、オシロスコープ・波形ジェネレータ
Analog Discovery Studio:
①ブレッドボードキャンバス ②電源 ③ロジックアナライザ・パターンジェネレータ ④トリガ ⑤オシロスコープ ⑥波形ジェネレータ


Analog Discovery Studio MAX:
①オシロスコープ ②波形ジェネレータ ③IVアナライザ ④トリガ⑤ロジックアナライザ・パターンジェネレータ ⑥可変電源 ⑦デジタルマルチメータ ⑧ブレッドボードキャンバス
※各デバイスの詳細な電気仕様・ピン説明・動作限界については、各デバイスの公式データシート(Digilent 公式サイトで入手可能)を必ず参照してください。
表1は、Digilent Analog Discovery 製品ライン全体で使用される物理チャンネル名の対応表です。ケーススタディはすべてのサポート対象デバイスで使用できるよう設計されており、全回路図と配線手順において、1 行目に示す汎用チャンネル名を統一して使用しています。
表2は、Digilent Analog Discovery 製品ラインにおける NI LabVIEW(WaveForms Toolkit 使用)でのデバイス名と計器識別子の対応表です。LabVIEW ブロックダイアグラムと設定手順において、表2に示す汎用の計器・チャンネル識別子を統一して使用しています。
表1 Digilent Analog Discovery 各デバイスの物理チャンネルマッピング
| チャンネル/ デバイス | Scope Ch.1 正極 | Scope Ch.1 正極 | Scope Ch.2 正極 | Scope Ch.2 負極 | +V |
|---|---|---|---|---|---|
| AD3 | Scope Ch.1Positive(Pin1+) | Scope Ch.1Negative(Pin1-) | Scope Ch.2Positive(Pin2+) | Scope Ch.1Negative(Pin2-) | +VDC 電源(Pin V+) |
| AD Studio※4 | OSCILLOSCOPE1(Pin + またはBNC 正極ケーブル) | OSCILLOSCOPE1(Pin – またはBNC 負極ケーブル) | OSCILLOSCOPE1(Pin + またはBNC 正極ケーブル) | OSCILLOSCOPE2(Pin – またはBNC 負極ケーブル) | +5.0V(キャンバスボード) |
| AD StudioMAX ※4 | OSCILLOSCOPE1(BNC 正極ケーブル) | OSCILLOSCOPE1(BNC 負極ケーブル) | OSCILLOSCOPE2(BNC 正極ケーブル) | OSCILLOSCOPE2(BNC 負極ケーブル) | +5.0V(キャンバスボード) |
表2 NI LabVIEW(WaveForms Toolkit)におけるデバイス名と計器識別子
| 識別子 / デバイス | デバイス名 | Scope Ch.1 | Scope Ch.2 | PS |
|---|---|---|---|---|
| AD3 | Discovery3 | mso/1 | mso/2 | Ps/+ |
| AD Studio※4 | DiscoveryStudio | mso/1 | mso/2 | Ps/+ |
| AD StudioMAX ※4 | ADS_Max | mso/1 | mso/2 | Ps/+ |
※4 Analog Discovery Studio および Analog Discovery Studio MAX は、使用前にメイン電源スイッチをONにして電源を投入してください。
3.背景情報
LDR(光依存性抵抗素子)は、光強度が増すにつれて抵抗値が減少するパッシブ抵抗型センサーです。抵抗値の変化を計測可能な電気量に変換するため、LDRは分圧回路に組み込まれます:
Vout = Vin × ( R_LDR ÷ ( R_fixed + R_LDR ) )
照度変化に伴う動作:
- 光量増加 → LDR 抵抗値の低下 → 出力電圧の低下
- 光量減少 → 抵抗値の上昇 → 出力電圧の上昇
この電圧値をデバイスの Scope 入力チャンネルで計測します。
4.回路設計 — ステップごとの手順
4.1 説明
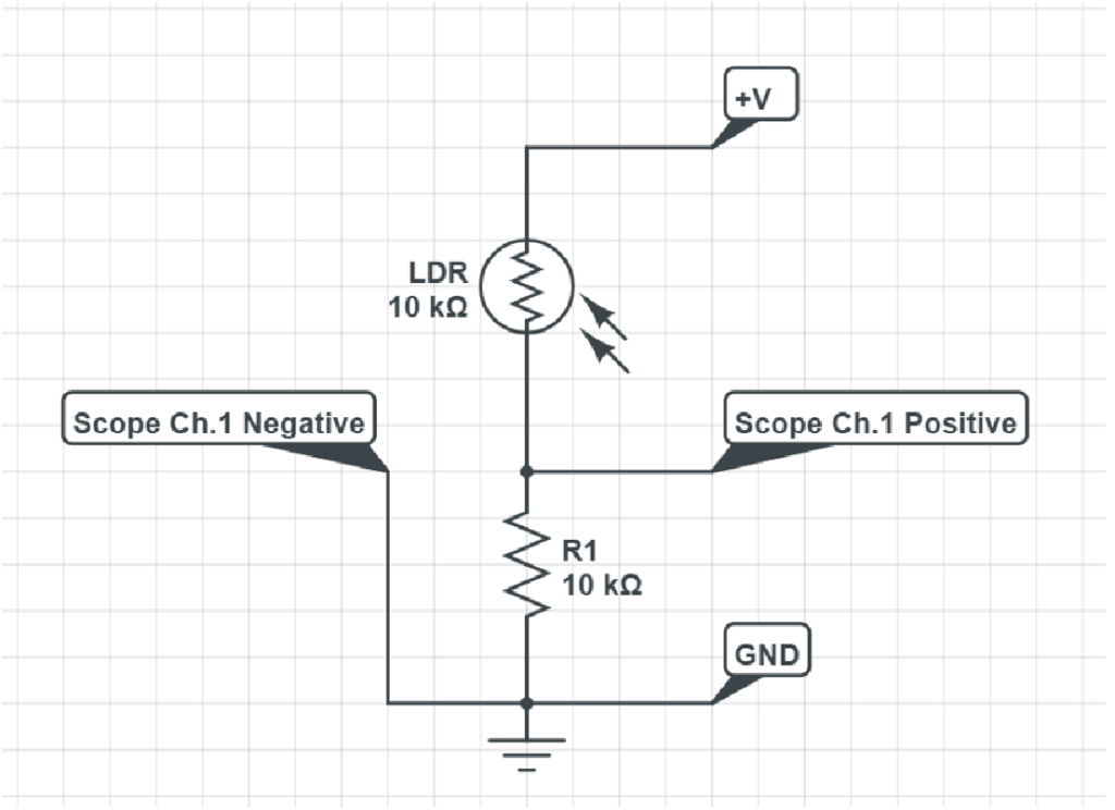
計測回路はシンプルな分圧回路構成をベースにしています。LDRは +5V 電源と計測ノードの間に接続され、固定抵抗 10 kΩ は計測ノードと GND の間に接続されます。中間点の出力電圧は光強度に応じて変化し、デバイスのオシロスコープで計測します。
重要:使用する Digilent Analog Discovery デバイスごとに、表1を参照して各汎用接続名に対応する実際の物理ピン・コネクタ・ケーブルを確認してください。表の各行に、デバイスごとの汎用チャンネルと実際のハードウェア接続の対応が記載されています。

4.2 ステップごとの手順
- キャンバスブレッドボードに LDR を挿入します。2つの端子が異なる行に入るようにしてください。
- LDR の一方の端子をデバイスの +V 電源に接続します(表1を参照)。
- LDR のもう一方の端子をブレッドボードの任意の行に接続します。これが計測ノードになります。
- 10 kΩ 抵抗をキャンバスブレッドボードに挿入し、一方の端子を計測ノード(LDR の第2端子と同じ行)に接続します。
- 10 kΩ 抵抗のもう一方の端子をデバイスの GND に接続します。
- 計測ノードをジャンパーワイヤ(または BNCケーブルが使用可能な場合)でデバイスの Scope Ch.1 Positive に接続します。
- Scope Ch.1 Negative を GND に接続します。
※ Analog Discovery 3 の場合は外部ブレッドボードを使用してください。
4.3 組み立て済み回路
各 Digilent デバイスへの完成した実験回路を示します。



5.ソフトウェアのセットアップ — ステップごとの手順
5.1 WaveFormsによるデータの可視化と分析
ステップ1. WaveForms の起動とデバイスの接続
- デバイスを USB でコンピュータに接続します。
- Digilent WaveForms ソフトウェアを起動します。
- デバイスが認識され、Device Manager(Settings → Device Manager)で「Currently Selected」として表示されていることを確認します。
ステップ2:WaveForms での電源の設定 ※7
- WaveForms で Supplies(電源)計器を開きます。
- Positive Supply(V+)を有効にします。
- 出力電圧を +5.000 V DC に設定します。
- Master Enable スイッチを有効にして電源出力を起動します。
- Negative Supply(V−)は無効のままにしておきます(LDR 分圧回路では正電圧のみが必要です)。
Digilent WaveForms 環境でのデバイス電源設定を下記に示します。

※7 このステップは Digilent Analog Discovery 3 のみ必須です。他のデバイスを使用している場合はスキップしてください。AD Studio の場合は 5.0V スイッチをオンにし、AD Studio MAX の場合は Board Power をオンにしてください。
ステップ3:オシロスコープによる信号取得 ※8
- WaveForms で Scope(スコープ)計器を開きます。
- Channel 1(チャンネル1)を有効にします。
- Range を 1 V/div に調整し、波形が画面に収まるようにします。
- Time Base を 100 ms/div に調整し、安定した電圧変化を観察できるようにします。
下記に、Digilent WaveForms の Scope ツールで LDR 分圧回路から取得したリアルタイム電圧信号を示します。表示波形は、LDR に入射する光強度の変化に伴う計測ノードの電圧変動を示しており、センサーの動的応答が確認できます。
注:実験中は、手でセンサーを部分的に覆ったり露出させたりして LDR への入射光強度を手動で変化させ、照度変化が計測電圧に与える影響を直接観察してください。

※8 AD Studio の場合は 5.0V スイッチをオンに、AD Studio MAX の場合は Board Power をオンにしてください。
ステップ4:カーソルを使用した電圧レベルの計測
- Scope ウィンドウで「Quick measure: Vertical」ツールをクリックします。
- 「Quick measure: Vertical」ツールでグラフ上の最小・最大電圧レベルにマークを付けます。
- カーソルインジケータに表示された対応電圧値を読み取ります。
下記に、WaveForms オシロスコープのカーソルツールを使用した電圧レベル計測を示します。カーソルは各照度条件における最小・最大電圧値を求めるために使用し、LDR センサー応答の定量的な分析が可能です。

5.2 NI LabVIEW WaveForms Toolkit によるデータの可視化と分析
ステップ1:NI LabVIEW の起動とデバイスの接続
- デバイスを USB でコンピュータに接続します。
- Digilent WaveForms を起動し、デバイスが認識されて Device Manager(Settings → Device Manager)で「Currently Selected」として表示されていることを確認した後、Digilent WaveForms ソフトウェアを閉じます。
- NI LabVIEW ソフトウェアを起動します。
- 新しい NI LabVIEW VI を作成します(File → New VI)。
※ NI LabVIEW を実行する前に、Digilent WaveForms ソフトウェアが閉じられていることを確認してください。
ステップ2:NI LabVIEW でのブロックダイアグラムとフロントパネルの作成
- 下記に示すようにブロックダイアグラムを作成します。


ブロックダイアグラム各要素の説明
| 番号 | VI 名 / 要素 | 説明 |
|---|---|---|
| 1 | Device Name | デバイス名を指定します。表2を参照してください。 |
| 2 | WF-MSO Initialize | スコープを初期化するVIです。 |
| 3 | Scope Channel | デバイスの Scope Ch.1 チャンネルを指定します。表2を参照してください。 |
| 4 | WF-MSO Configure Analog Channel | 計測チャンネルの設定を行うVIです。Enable Channel を True定数に接続してください。 |
| 5 | Merge Errors(AD3 のみ) | PS と MSO のエラーラインを統合するために使用します。 |
| 6 | WF-MSO Run | データ取得を開始します。 |
| 7 | WF-MSO Read | デバイスから NI LabVIEW へデータを転送します。AnalogWaveforms 出力をConvert to Dynamic Data 関数に接続し、Waveform Chart で可視化します。 |
| 8 | WF-MSO Close | スコープのセッションを終了し、全値をリセットします。 |
| 9 | WF-PS Initialize(AD3 のみ) | 電源を初期化するVIです。 |
| 10 | PS Channel(AD3のみ) | デバイスの PS チャンネルを指定します。表2を参照してください。 |
| 11 | WF-PS Enable All Outputs(AD3のみ) | 電源の全出力を有効化するVIです。 |
| 12 | WF-PS Enable All Outputs(AD3のみ) | 電源の電圧出力を設定するVIです。 |
| 13 | WF-PS Close(AD3のみ) | 電源のセッションを終了し、全値をリセットします。 |
| 14 | Wait(ms) | 整数定数に接続し、値を 30 ms に設定してください。 |
| 15 | While Loop | 連続データ取得を有効にするために使用します。 |
| 16 | OR | Stop ボタンの押下またはエラー発生時にコードを停止させます。 |
- 下記に示すフロントパネルを作成します。Device Name ストリングコントロールに、表2に記載された対応するデバイス名を入力してください。

- VI を保存します。
ステップ3:LabVIEW でのコード実行と計測
- Run(実行)ボタンをクリックしてコードを実行します。
- Waveform Chart 上で右クリックし、「X Scale → AutoScale X」のチェックを外してX軸の自動スケーリングを無効にします。
- 光強度を変化させ、Waveform Chart 上の変化を観察します。実験中は、手でセンサーを部分的に覆ったり露出させたりして LDR への入射光強度を手動で変化させ、照度変化が計測電圧に与える影響を直接観察してください。
翻訳・提供について
本資料は株式会社ペリテックが日本語に翻訳・整形したものです。原文の著作権はEmerson / NI(National Instruments)に帰属します。

